Mamase.tech Kali ini saya akan membahasa tentang rangkaian power supplay atau sering dikenal dengan adaptor dan catu daya. Selain itu blog ini menjelaskan tentang skema power supplay dan fungsi power suplay
Power supplay merupakan suatu perangkat yang sangat penting bagi peralatan elektronik. Mengapa demikian? Karena hampir semua peralatan elektronik membutuhkan tegangan DC (Direct Curent) dengan output yang kecil, sehingga power supplay sangat dibutuhkan. Untuk itu dibuatlah sebuah rangkaian yang disebut dengan rangkaian power supplay. Rangkaian ini dapat menurunkan tegangan dari 220V AC (Alternating Curent) menjadi 5V, 12V, 15V dan lain lain (tegangan AC) sesuai dengan kebutuhan. Dan dapat menyearahkan tegangan AC (bolak balik) menjadi tegangan DC (searah).
Terdapat beberapa sebutan untuk power supplay seperti adaptor atau catu daya. Power supplay memiliki 4 bagian untuk menghasilkan tegangan DC yang stabil, diantaranya yaitu Transformer, Rectifier, Filter dan Voltage Regulator. Berikut ini adalah gambar blok diagram power supplay pada umumnya.
Blok Diagram Power Supplay
Prinsip kerja dari power supplay seperti pada blok diagram diatas sebagai berikut :
Transformator atau sering disebut sebagai trafo merupakan salah satu komponen elektronik yang berfungsi sebagi penurun atau penaik tegangan AC. Trafo yang digunakan untuk menurukan teganagn listrik disebut trafo Step-Down, trafo ini sering digunakan pada peralatan elektronika yang memerlukan tegangan lebih kecil. Sedangkan trafo yang digunakan untuk menaikkan tegangan disebut trafo Step-Up, trafo jenis ini digunakan pada gardu-gardu PLN untuk menaikan tegangan. Transformator bekerja berdasarkan prinsip induksi elektromagnetik yang terdiri dari 2 bagian utama yang berbentuk lilitan, yaitu lilitan sekunder dan lilitan primer. Lilitan primer merupakan sebuah input dan lilitan sekunder adalah output.
Simbol Transformator
2. Rectifier (penyearah gelombang)
Rangkaian rectifier terdiri dari komonen dioda. Dioda berfungsi untuk menyearahkan gelombang AC menjadi DC setelah di turunkan oleh trafo step-down. Terdapat 2 jenis rangkaian rectifier dalam power supplay yaitu Half Wave Rectifier yang terdiri dari 1 buah dioda dan Full Wave Rectifier yang terdiri dari 2 atau 4 dioda.
3. Filter (Penyaring)
Komponen elektronika yang digunakan sebagai penyaring yaitu capasitor (Electrolit Condensator). Filter dierlukan untuk meratakan sinyal atau gelombang yang keluar dari rectifier
3. Filter (Penyaring)
Komponen elektronika yang digunakan sebagai penyaring yaitu capasitor (Electrolit Condensator). Filter dierlukan untuk meratakan sinyal atau gelombang yang keluar dari rectifier
Rangkaian Sebagai Filter
4. Voltage Reguator (Pengatur Tegangan)
Voltage reguator berfungsi untuk mensetabilkan tegangan. Komponen yang digunakan pada voltage regulator adalah IC (Intergrated Circuit).
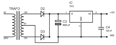
Ada beberapa model rangkaian catu daya ini Gan/Sis, ada yang menggunakan 2 dioda atau 4 dioda. Power supplay dengan 2 dioda digunakan untuk menghasilkan 2 buah output yaitu tegangan + (positif) dan ground (GND), sedangkan yang menggunakan 4 dioda atau sering disebut dengan dioda bridge digunakan untuk menghasilkan 3 buah output yaitu tegangan + (positif), ground (GND) dan tegangan - (negatif). Selain itu terdapat rangkaian power supplay yang menggunakan transistor, transistor yang digunakan merupakan jenis penguat. Dalam hal ini yang dikuatkan pada rangkaian power supplay adalah Arus. Pada rangkaian power supplay yang membutuhkan tegangan stabil 5, 9, 12 atau 15 Volt pasti menggunakan IC Regulator seperti 7812, 7805 dan lainya. IC regulator tersebut hanya dapat menstabilkan tegangan sedangkan Arus dari kumparan atau trafo yang melalui IC tersebut akan mengalami penuruan seperti yang tertera pada datashet IC Regulator (lihat DISINI). Untuk itu dibutuhkanlah transistor yang dapat menguatkan arus yang keluar dari IC regulator sebagai contoh transistor 2N 3055. Berikut adalah beberapa model rangkaian power supplay.
Rangkaian Voltage Regulator
Ada beberapa model rangkaian catu daya ini Gan/Sis, ada yang menggunakan 2 dioda atau 4 dioda. Power supplay dengan 2 dioda digunakan untuk menghasilkan 2 buah output yaitu tegangan + (positif) dan ground (GND), sedangkan yang menggunakan 4 dioda atau sering disebut dengan dioda bridge digunakan untuk menghasilkan 3 buah output yaitu tegangan + (positif), ground (GND) dan tegangan - (negatif). Selain itu terdapat rangkaian power supplay yang menggunakan transistor, transistor yang digunakan merupakan jenis penguat. Dalam hal ini yang dikuatkan pada rangkaian power supplay adalah Arus. Pada rangkaian power supplay yang membutuhkan tegangan stabil 5, 9, 12 atau 15 Volt pasti menggunakan IC Regulator seperti 7812, 7805 dan lainya. IC regulator tersebut hanya dapat menstabilkan tegangan sedangkan Arus dari kumparan atau trafo yang melalui IC tersebut akan mengalami penuruan seperti yang tertera pada datashet IC Regulator (lihat DISINI). Untuk itu dibutuhkanlah transistor yang dapat menguatkan arus yang keluar dari IC regulator sebagai contoh transistor 2N 3055. Berikut adalah beberapa model rangkaian power supplay.
Rangkaian Power Supplay Model 1
Rangkaian Power Supplay Model 2
Rangkaian Power Supplay Model 3
Rangkaian Power Supplay Model 4
Rangkaian Power Supplay Model 5
Datsheet IC Regulator lengkap dapat diunduh DISINI.
Semoga membantu dan bermanfaat guys..
PANGAPUNTEN SEDOYO KELEPATAN NGGEH.
PANGAPUNTEN SEDOYO KELEPATAN NGGEH.



This post have 0 komentar
EmoticonEmoticon